Flood Adaptation & Resilience Guide
Disclaimer: This content is for example purposes only, created during the G20 DRR Hackathon by Team MapleByte. A full disclaimer is provided in the footer.
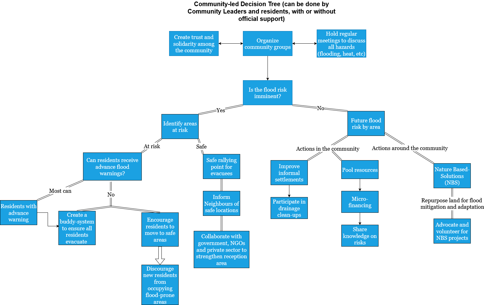
We’ve created a decision tree that helps you prepare for, respond to, and recover from flood risks.
You can learn more about each step in the Flood Adaptation & Resilience guide or by selecting a topic below.
- Create trust and solidarity among the community
- Organize community groups
- Hold regular meetings to discuss all hazards (flooding, heat, etc)
- Is the flood risk imminent?
- Identify areas at risk
- Can residents receive advance flood warnings?
- Residents with advance warning
- Create a buddy-system to ensure all residents evacuate
- Encourage residents to move to safe areas
- Discourage new residents from occupying flood-prone areas
- Safe rallying point for evacuees
- Inform Neighbours of safe locations
- Collaborate with government, NGOs and private sector to strengthen reception area
- Future flood risk by area
- Improve informal settlements
- Participate in drainage clean-ups
- Pool resources
- Micro-financing
- Share knowledge on risks
- Nature Based-Solutions (NBS)
- Repurpose land for flood mitigation and adaptation
- Advocate and volunteer for NBS projects
Learn more
Section titled “Learn more”- View the official South African government Floods response
